当前位置:首页 > 关于我们 > 威斯腾动态

专家讲坛 | 威斯腾生物联合中国抗癌协会肿瘤代谢专委会网络学术沙龙系列讲座第四十五讲

时间:2021-09-18 10:31:00 浏览:1116次

去年,为了配合疫情防控的要求,同时满足学术交流的需求,威斯腾生物联合中国抗癌协会肿瘤代谢专委会以线上学术报告代替线下活动,每周进行一次专题讲座,为大家带来了不一样的学术盛宴。应广大粉丝的强烈要求,我们的学术沙龙又和大家见面啦!

中国抗癌协会肿瘤代谢专委会是在王红阳院士主发起下筹备成立的,主要聚焦肿瘤代谢特征性改变的理论基础及其对肿瘤发生发展、疾病演化、肿瘤免疫微环境形成的机制研究,与肿瘤代谢对肿瘤精准诊治和治疗转归的影响等,将搭建肿瘤代谢学科的专门平台,引领和带动肿瘤代谢研究水平的提升和学科发展,提升国内在相关研究领域的整体水平与国际地位,推动相关研究人员的学术交流和自主创新。中国抗癌协会肿瘤代谢专业委员会是一个跨专业、多学科协作的专科领域,涉及到生物化学、分子生物学、病理生理学、免疫学、生物信息学、分子影像与功能像学、辐射生物学、生物能学和临床肿瘤学等多个学科。

此次网络学术沙龙系列讲座由威斯腾生物联合中国抗癌协会肿瘤代谢专委会主办,第一讲已于2020614日开讲,精彩不可错过,今天我们为大家分享威斯腾生物联合中国抗癌协会肿瘤代谢专委会网络学术沙龙系列讲座的第45讲,本次讲座由西南大学医学研究院院长

崔红娟教授大家分享的《细胞代谢的表观遗传学调控》,一起来回顾吧。

崔红娟,博士,二级教授,博士生导师,家蚕基因组生物学国家重点实验室副主任,西南大学医学研究院院长。在美国从事干细胞生物学及肿瘤学研究近十年,回国后建立并拓展了干细胞生物学及医学转化领域,开展了人类退化性、代谢性疾病等研究,在干细胞增殖分化调控机制和肿瘤发生发展机理方面作出原创性贡献。以第一或通讯在Nat Cell BiolSemin Cancer Biol, Cell Rep, Neuro-oncology, Oncogene等期刊发表SCI论文百余篇;申请专利多项,并获得重庆市自然科学二等奖和重庆市科协优秀自然科学论文奖。主持“973”计划、国家重点研发、国家自然科学基金、国家留学基金等10余项基金;与美国,英国,澳大利亚等建立了广泛合作;多次以特邀报告人身份参加国际会议,为多家国际杂志和基金评审人。

细胞代谢过程涉及大量限速酶和关键酶,这些都是潜在的肿瘤药物治疗靶点。据前人研究报道,在肿瘤发生过程中,糖酵解与氧化磷酸化会相互制衡,但最新研究表明,在该过程两者都有所增强,并且肿瘤细胞的脂肪代谢、胆固醇代谢、核苷酸代谢也会相应增强。其中,乙酰CoA是个十分重要的中间物,它是肿瘤细胞代谢的十字路口,可调控细胞生长。肿瘤细胞代谢的调控被分为三个层面:一是胞外营养获取,包括蛋白质吸收、活细胞内吞、死细胞内吞及脂质吸收等;二是胞内代谢转化,如糖代谢调控;三是代谢主导细胞基因表达与细胞功能。肿瘤微环境与细胞代谢密切相关。

靶向细胞代谢是治疗肿瘤的重要途径,在相关研究中,崔教授团队发现,癌基因EGFR可通过MEK/ERK/ ELK1途径激活谷氨酸脱氢酶(GDH1)转录,从而促进胶质母细胞瘤谷氨酰胺代谢,癌基因MYCN可激活丝氨酸-甘氨酸代谢通路等。此外,在抑制肿瘤生长的相关研究中,崔教授团队发现来氟米特可通过阻断核苷酸代谢来抑制恶性黑色素瘤生长,替加环素可通过阻断线粒体内的代谢过程来抑制肿瘤生长。

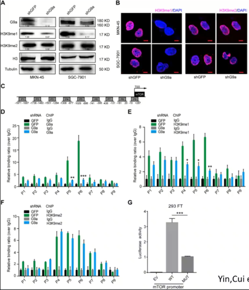
靶向表观遗传是治疗肿瘤的新策略,表观遗传学是研究不涉及DNA序列改变的基因表达和调控的可遗传修饰,即探索从基因演绎为表型的过程和机制的一门新兴学科, DNA的共价修饰(如胞嘧啶甲基化和羟甲基化)或组蛋白的共价修饰(如赖氨酸乙酰化、赖氨酸和精氨酸甲基化、丝氨酸和苏氨酸磷酸化、赖氨酸泛素化和表观基因化)。据报道,DNA甲基化抑制剂有望成为新兴的肿瘤治疗药物。对此,崔教授团队正在进行DNA甲基化定向调控和组蛋白修饰的研究,她们发现组蛋白H3K79甲基转移酶DOT1L可调控c-Myc转录从而促进结肠癌增殖,组蛋白H3K9甲基转移酶G9a可调控mTOR转录进而抑制胃癌自噬,故两种酶抑制剂有望成为新兴的癌症治疗药物。

组蛋白H3K9甲基转移酶G9a可调控mTOR转录进而抑制胃癌自噬

 

DNA甲基化定向调控和组蛋白修饰的研究

 

经进一步探究,崔教授团队引出一个新概念——线粒体表观遗传学,它主要分为四个层面:mtDNA修饰、线粒体类核TFAM蛋白修饰、mtRNA修饰与线粒体内非编码RNA调控。表观遗传是调控肿瘤细胞代谢的重要因子,对此,崔教授团队发现,H3K9甲基化酶G9A可通过上调H3K9me101)进而激活丝氨酸-甘氨酸合成途径,组蛋白H3K9去甲基化酶KDM4CATF4协同参与氨基酸生物合成和转运的转录激活(31),FOXO3可通过组蛋白去乙酰化酶SIRT6抑制糖酵解等,也在国际期刊上发表了相应论文,系统阐述了Sirtuins蛋白家族对糖酵解、OxPhos/ ETC及谷氨酰胺代谢、脂质代谢等过程的调控。由此可见,细胞代谢与表观遗传之间是相互作用的。

线粒体表观遗传学


46次的分享将在95早上9:00--11:30进行,上海交通大学医学院糜军研究员将向大家分享《From wellness to illness, who pulls the trigger》,赶紧关注起来吧!

在线客服
客服热线
关注微信
在线客服
服务时间:08:30~17:30
400-675-6758
客服服务热线

威斯腾公众号

16年专注模式动物·原代培养·基因编辑

版权所有(C) 重庆威斯腾生物医药科技有限责任公司

全国免费热线:400-675-6758